重庆医科大学附属口腔医院2024年招聘博士后公告
信息来源:重庆医科大学附属口腔医院 | 作者:admin | 时间:2024-04-08 13:40
01医院简介
重庆医科大学附属口腔医院(重庆医科大学口腔医学院、重庆市口腔医院)是全国最早成立的市级口腔专科医院之一。医院现有两个院区和三个门诊部,是目前重庆市唯一的集医疗、教学、科研、预防、保健、急救为一体的国家三级甲等口腔专科医院。医院建筑总面积达6.61万平方米,编制床位100张,现有牙科综合治疗椅535台,年门诊量逾百万人次,口腔医疗综合服务能力居国内前列。
02平台支持
医院获批口腔医学专业、口腔医学技术专业国家级一流本科专业建设点、口腔医学一级学科博士学位授权点、口腔医学博士专业学位授权点、国家级口腔医学博士后科研流动站和工作站、第一批国家级住院医师规范化培训基地、国家级专科医师规范化培训基地(口腔颌面外科)、国家药物临床试验机构、国家医疗器械临床试验机构、国家医师资格考试实践技能考试与考官培训基地、国家级口腔医学实验教学中心、国家临床重点专科(口腔正畸科、牙体牙髓科)、口腔疾病研究重庆市重点实验室、重庆市口腔临床医学研究中心等多个国家及省部级平台。
医院近三年获批国家级项目28项,包括国家自然科学基金重点国际(地区)合作研究项目1项、国家自然科学基金区域创新发展联合基金重点支持项目2项、国家重点研发计划重点研发专项(课题)1项、国家自然科学基金优秀青年科学基金1项;省部级科研项目91项;获重庆市自然科学奖、科技进步二等奖等科技成果奖6项;主编、参编出版专著17部,发表研究成果418篇,其中SCI收录论著285篇,最高影响因子逾32分。医院现有国家卫生健康突出贡献中青年专家1人,国家优青1人,省市级人才54人次。
03博士后培养
医院2017年招收首批博士后,现累计招收博士后61人,博士后获各级各类资助129项,获资助总额逾2600万元,包括国家自然科学基金37项,其中优秀青年科学基金1项、区域创新发展联合基金1项;中国博士后科学基金26项,其中中国博士后科学基金特别资助(站前)2项,中国博士后科学基金特别资助(站中)1项;重庆市博士后创新人才支持计划2项;重庆市博士后科研项目特别资助18项;重庆市博士后国际交流培养计划2项。博士后入选国家优青1人次,重庆市杰青3人次,重庆市博新2人次,其他省市级人才项目11人次。医院博士后案例入选重庆市2023年人才工作改革创新实践最佳案例。
04岗位及申请条件
05博士后待遇
1)薪酬
u 师资博士后A岗薪酬为38-66万/年。
u 师资博士后B岗薪酬为28-46万/年。
u 临床博士后薪酬为23-35万/年。
u 博士后入站时享受一次性入站补贴4万元;出站留院后,可以享受医院提供的不低于在站期间待遇水平的绩效保障,保障期半年,同时可叠加享受上级部门出站留渝补贴15万元。
u 博士后满足相关条件,可叠加享受医院科研奖励和教学奖励。
2)科研支持
u 科研启动金20万元(含重庆市支持经费)。
u 医院牵头协助组建高水平学术团队,配备研究生工作助手,培养团队管理能力。
3)其他
1. 符合相关条件,可申请站中进编。
2. 出站考核合格者可直接留院。
3. 享受绿色通道晋升副高级职称优惠政策,可参评卫生、教学、研究三个系列职称。
4. 进站手续随到随办。
5. 叠加享受上级部门项目资助经费,包括但不限于以下项目:
(1)中国博士后科学基金,面上项目资助标准8万元,特别资助项目资助标准18万元。
(2)重庆市“博士后创新人才支持计划”。重庆市人社局给予每人两年60万元的资助,其中40万元为博士后日常经费,20万元为博士后科学基金。(若重庆市调整经费标准,则随之调整)
(3)“香江学者计划”。资助经费为每人36万元人民币和43.92万港币(约合36万元人民币),主要用于支付获选人员在港期间的生活开支、住房补贴、医疗保险、科研补助及往返旅费等。
(4)“澳门青年学者计划”。资助经费为每人36万元人民币和42万澳门币(约合 36 万元人民币),主要用于获选人员在澳门期间的生活开支、住房补贴、社会保险以及往返旅费等。
(5)重庆市博士后国际培养交流计划项目。重庆市人社局资助30万/两年,15万/年。(若重庆市调整经费标准,则随之调整)。
06招聘程序
1)申请时间
即日起接受申请,本年度有效。
2)申请方式
登录重庆医科大学附属口腔医院人才招聘系统:
http://113.204.115.54:8189/zpself/main.jsp#,注册后登录填写应聘信息、投递简历(上传个人简历、相关证书、证明、代表性成果等附件)。
3)资格审查
医院将对申请人员进行资格审查,通过资格审查的人员收到通知后进行考核。
4)考核方式
采取面试和试岗考核相结合方式,具体时间另行通知。
5)体检及进站
通过考核者按医院通知参加体检,体检合格者将被正式录取、签订博士后工作协议并办理进站手续。
6)联系方式
联系人:谭老师
咨询电话:023-88602482
联系邮箱:892061119@qq.com
联系地址:重庆市渝北区松石北路426号
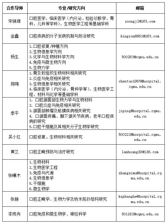
07合作导师
更多最新博士后招聘信息请关注博士后招聘网微信公众号(ID:boshihoujob)
原文出处:
https://mp.weixin.qq.com/s/AGIPv27l_YOPY2MeYkGR-A
请您在邮件申请时在标题注明信息来自:博士后招聘网-boshihoujob.com,电话咨询时说明从博士后招聘网(www.boshihoujob.com)看到的博士后招聘信息。
声明:凡本网注明“来源:XXX”的文/图等稿件,本网转载出于传递更多信息及方便产业探讨之目的,并不意味着本站赞同其观点或证实其内容的真实性,文章内容仅供参考。如其他媒体、网站或个人从本网站转载使用,须保留本网站注明的“来源”,并自负版权等法律责任。作者如果不希望被转载或者联系转载等事宜,请与我们联系。邮箱:boshihoujob@163.com。


